汾酒集团成立于2002年3月,是在原山西杏花村汾酒(集团)公司基础上改制成立的国有全资公司,是以生产销售汾酒、竹叶青酒和杏花村酒为主,集白酒、大健康产业、文化旅游于一体的省管重要骨干企业,是国家工信部认定的“全国工业品牌培育示范企业”、国务院国资委“国企改革双百行动”入选企业。汾酒集团清香型白酒生产基地共11000余亩,全部集中在世界十大烈酒产区——山西吕梁产区;原粮种植基地130余万亩,分布在山西、东北、内蒙古、甘肃、河北等地。产品覆盖全国34个省、市、自治区、特别行政区以及美国、英国、澳大利亚、日本等全球50多个国家和地区,终端销售网点超过112万家。
为深入落实党中央、国务院和省委、省政府“稳就业、保就业”决策部署,大力实施新时代人才强企战略,全方位推动汾酒高质量发展,现根据业务发展需要,开展2024年度校园招聘。招聘简章如下:
一、招聘条件
(一)基本条件
1.遵章守法、严于律己,有强烈的事业心、责任心;
2.品德端正、爱岗敬业、主动负责、注重协作、服从安排;
3.具备与岗位匹配的学历、工作能力、专业技术、技能和专业知识;
4.身体健康,无传染病、皮肤病、癫痫病、精神病等疾病,符合食品行业的健康要求;
5.无弄虚作假、欺诈隐瞒等情况。
(二)有下列情形之一者不得报考
1.受过党纪处分、违反治安处罚条例(含被拘留的)或者现处于处分期或影响期内的;
2.曾因犯罪受过刑事处罚或涉嫌违纪违法尚未作出结论的;
3.在各级公务员考招、事业单位招聘中被认为有舞弊行为且仍在限考期内的;
4.具有法律、法规不得招聘的其他情形的。
二、招聘职位及要求
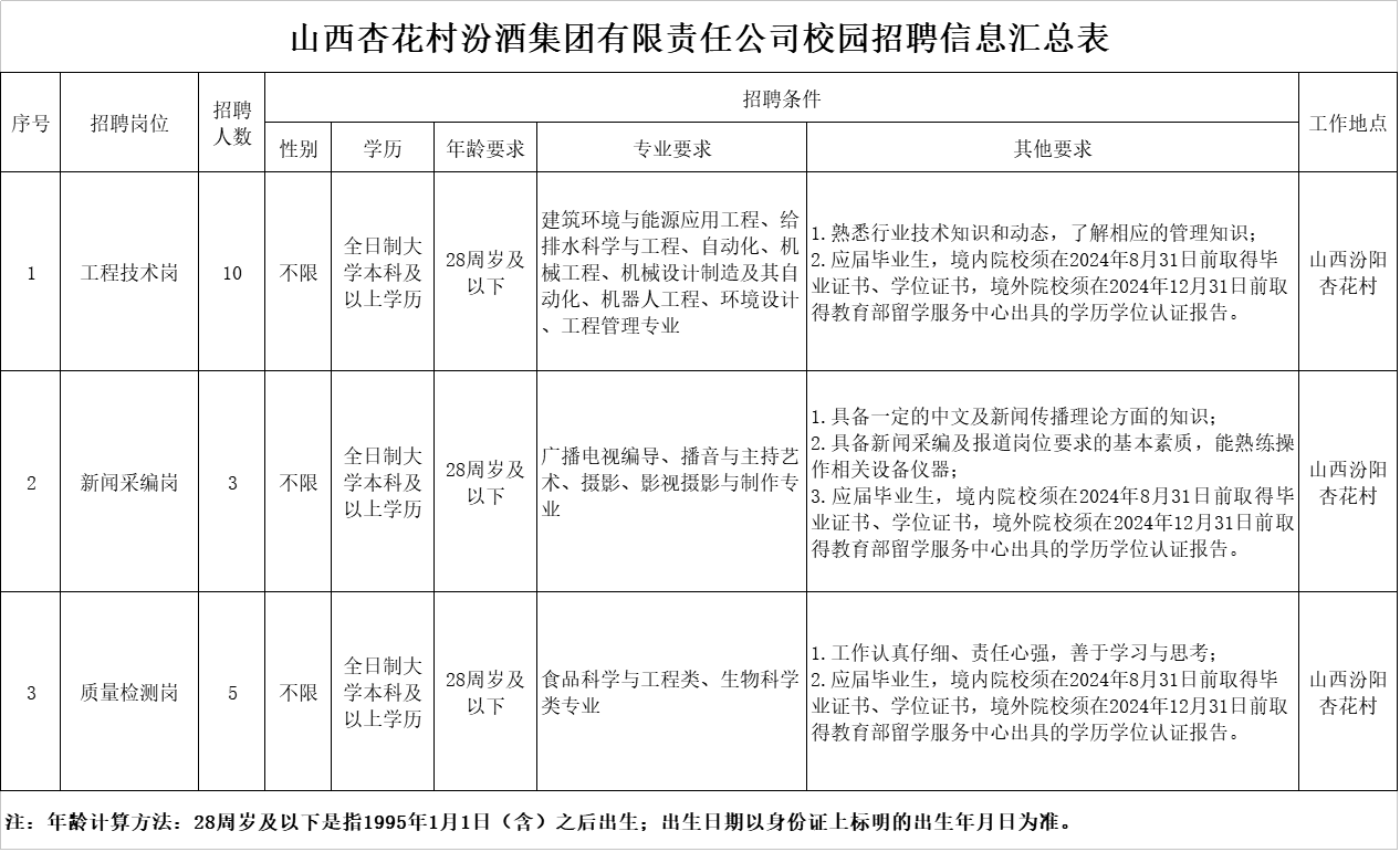
详细条件见附件《山西杏花村汾酒集团有限责任公司校园招聘信息汇总表》。
三、招聘程序
本次招聘按照招聘信息发布--报名--资格审查--综合测试--确定人选--背景调查和体检--公示--录用程序进行。
(一)招聘信息发布
本次招聘信息在山西省国有资本运营有限公司(//www.sscio.net/)发布,同步在山西大学、太原理工大学和中北大学就业信息网发布招聘简章。
(二)报名
本次招聘统一采用网上报名的方式,不接受其他形式报名,每位应聘人员限报1个岗位。报名人员要如实提交有关信息和材料,报名提交成功后,所有信息不能修改。凡因本人填写信息错误而导致的一切后果自行负责,如有弄虚作假行为,一经查实即取消报名资格。
报名入口://sxxhcfjzp.zhaopin.com (报名时请使用电脑)
报名截止时间:2024年1月16日下午17:00
(三)资格审查
聘请专业机构对应聘人员进行资格审查,通过人员将参加统一组织的考试。以短信方式通知应聘人员后续事宜,未接到通知的,即视为未通过资格审查,不再另行通知。
资格审查将贯穿整个招考环节,如发现不符合应聘资格条件、弄虚作假或故意隐瞒真实情况者,将随时取消考试及聘用资格。
(四)综合测试
综合测试采取笔试+面试方式。根据资格审查结果,以短信方式通知进入笔试或面试环节的人员,具体时间、地点、要求以短信通知为准。未进入笔试或面试环节的人员不再另行通知。
笔试成绩和面试成绩均按百分制计算,按权重成绩相加作为考试最终成绩:
最终成绩="∑(笔试成绩×40%+面试成绩×60%)
(五)确定人选
依据总成绩排序,确定招聘拟通过人选,并以短信方式通知参加背景调查和体检,未录用人员不再另行通知。
(六)背景调查和体检
1.聘请专业机构对政治思想表现、道德品质、学业水平等存在质疑的拟录用人员进行背景调查,背景调查不符合要求的,不予录用;
2.要求应聘者到专业检测机构进行食品卫生健康体检,并取得健康证,体检费用由应聘者自理;
3.背景调查或体检过程中有不符合要求的,取消其聘用资格,将减少或取消招聘岗位。
(七)公示
在最终成绩基础上,结合体检情况,确定拟录用名单,并在山西省国有资本运营有限公司网站进行公示,公示期为5个工作日,公示期满无异议,按规定办理录用手续。
公示期间及期满后拟聘用人员主动放弃岗位或被反映有问题并查有实据影响录用的,取消聘用资格,所空名额不再递补。
(八)录用
公示期满无异议的,为录用者办理入职手续,并与公司签订三年期劳动合同。
四、其他事项
(一)应聘人员的手机号码务必填写准确,确保通信正常。因报考者手机号码错误或因通信不畅导致本人未能按要求参加笔试、面试、背景调查、体检、录用的,责任自负;
(二)在招聘实施过程中,报考者因各种原因未能参加招聘环节考核的,视为自动放弃应聘资格;
(三)应聘人员提交的材料,我公司会严格保密,不做他用;
(四)本次招聘不提供任何考试参考资料或举办培训班,请各位应聘人员注意,切勿上当受骗;
(五)对未在规定时间内报到的人员,取消其聘用资格;
(六)公司对录用人员实行试用期考核,经试用期考核不合格者公司依法与其解除劳动合同;
(七)汾酒集团纪委对招聘过程进行全程监督。
五、信息咨询
咨询电话:0351-7081700
咨询时间:法定工作日9:00-12:00/14:00-18:00
